
前言
1.共同体建设动态
新一代信息技术(三)专业领域国家级职教创新团队协作共同体研讨会顺利召开
2.课题研究进展
beat365英国官方网站牵头开展课题研究
3.团队建设展示
beat365英国官方网站高质量打造国家级教师教学创新团队
4.成员风采
教学做一体化培育“大国工匠”——beat365英国官方网站物联网应用技术专业教学创新团队李建国教授受邀参加职业院校优秀教师代表全国巡回宣讲。
2023年全国教书育人楷模——河北工业职业技术大学教学创新团队负责人刘少坤。
5.校企合作
beat365英国官方网站物联网应用技术专业教学创新团队打造产教融合共同体
6.育人成效
beat365英国官方网站物联网应用技术专业首届毕业生108名,优秀毕业生6名,升本9人,就业率达97.2%。
7.建设成果
beat365英国官方网站物联网应用技术专业教学创新团队喜获三项2022年国家教学成果奖
beat365英国官方网站物联网应用技术专业教学创新团队教师喜获全国高等院校计算机基础教育研究会优秀教学成果奖
8.推广应用

前 言
2021年12月,第二批立项建设的新一代信息技术专业领域14支国家级职业教育教师教学创新团队,由beat365英国官方网站牵头组建新一代信息技术(三)国家级职业教育教师教学创新团队协作共同体。共同体14个成员单位分布于环渤海地区(5所)、长三角地区(4所)、中西部地区(2所)和南部沿海地区(3所),包括1所举办本科层次职业教育的国家级“双高计划”高职院校、7所国家级“双高计划”高职院校、4所省级“双高计划”高职院校和2所国家示范性中等职业学校,立项团队涉及物联网应用技术(高职)、物联网技术应用(中职)、集成电路技术、现代移动通信技术、现代通信技术、智能光电技术应用等6个专业,具有分布地域分散、办学层次齐全、同类专业方向多样等特点。
14支教学创新团队以课题研究为载体,校际协同、校企协同共研共建共享。为加速推进创新团队建设一体化进程,增强共同体内校际、校企之间的沟通交流,及时分享交流建设经验,充分发挥国家级创新团队立项院校协作共同体的示范引领和辐射带动作用,建立工作简报制度,与国家智慧教育公共服务平台共同体网页建设同步推进。
衷心希望通过工作简报的编撰和宣推,进一步提升新一代信息技术(三)协作共同体成员间的凝聚力、合作力,更好地推广共同体的建设经验和系列成果,成为教学创新团队建设的特色和亮点。
1.共同体建设动态
〖新一代信息技术(三)专业领域国家级职教创新团队协作共同体研讨会顺利召开〗
为推动主题教育走深走实,贯彻落实《教育部关于印发〈全国职业院校教师教学创新团队建设方案〉的通知》及《教育部办公厅关于进一步加强全国职业院校教师教学创新团队建设的通知》,加强新一代信息技术国家级职业教育教师教学创新团队协作共同体建设,进一步推进创新团队建设和课题研究,助力国家职业教育教师队伍发展,beat365牵头建设的2023年新一代信息技术(三)专业领域国家级职业教育教师教学创新团队协作共同体研讨会在国家级职教创新团队建设项目秘书处及物联网技术国家级职教创新团队培训基地领导和专家团队的指导下,于2023年7月7日在天津海教园国家会展中心希尔顿欢朋酒店顺利召开。

beat365英国官方网站副校长杨荣敏参加会议并致欢迎词。教育部国家级职教创新团队建设项目秘书处副主任刘冬、天津职业技术师范大学职业教育教师研究院院长、博士生导师,天津市有突出贡献专家曹晔、山东省职教师资培训中心副主任张峰、 扬州大学信息工程学院院长、物联网技术国家级职教创新团队培训基地负责人孙小兵、扬州大学信息工程学院副院长闵海强、beat365电信学院国家级职业教育教师教学创新团队全体成员以及新一代信息技术(三)协作共同体14家兄弟单位领导和骨干教师共计90余人出席会议。

会上,杨荣敏副校长围绕《新时代职业院校新一代信息技术专业领域团队教师教育教学改革创新与实践》主课题,从机制与制度、建设路径、人才培养方案与模块化课程标准、教学的方法模式 、教学资源建设、质量评价体系等六个维度阐述建设“聚优共研、资源共享、融合共生”创新协作共同体的总体思路与实践以及学校主课题已经取得的建设成果,并围绕推进协作共同体分工协作、组网融通,持续优化完善beat365教学创新团队建设的组织制度和运行机制,与行业领头企业携手搭建产教融合平台等三方面对职教创新团队主课题后期科研工作进行了规划和部署。beat365物联网应用技术国家级职教创新团队负责人以及共同体内14个兄弟高校团队建设负责人分别发言,就团队建设工作情况向大会进行了专题汇报。
与会领导、专家学者对当前新一代信息技术(三)协作共同体建设成效予以高度评价,并围绕共同体未来建设规划、实施路径、存在的主要问题以及解决问题的思路和具体措施,与参建单位教师团队进行了充分讨论和并给予悉心指导。

各共同体参建单位具体负责人会上进行了充分的互动和交流,共同谋划下一步合作建设的具体工作方案。全体参会单位一致表示,将以此次会议为契机,依照教育部相关指导文件要求,在国家级职教创新团队建设项目秘书处及物联网技术国家级职教创新团队培训基地具体指导下,进一步凝聚共识、加强协作,围绕当前共同体工作中的卡点和堵点,以开拓创新的工作态度合力攻关,全面提升共同体建设水平,为国家级职教创新团队高质量建设奠定坚实基础。
2.课题研究进展
〖“聚优共研、资源共享、融合共生”,打造“七个一”团队协作生态体系-beat365英国官方网站牵头开展教学团队课题研究〗
beat365英国官方网站在教学团队秘书处和扬州大学培训基地悉心指导下,以习近平新时代中国特色社会主义思想为指导,贯彻全国教育大会精神,聚焦创新团队建设过程中的重要理论、重大政策、重点工作和难点问题开展重点课题研究,牵引6个子课题和3个一般课题研究同步推进,共同打造“七个一”团队协作生态体系。

课题组按照 《国家职业教育改革实施方案》中组建高水平、结构化教师教学创新团队的要求,依托飞书任务协作平台组成多个 “微共同体”,即若干基于专业领域价值认同的聚优共研校际共同体、基于模块教学需要的教学共同体(主要为校内专兼教师组合)和基于创新发展融合共生的校企共同体。beat365英国官方网站统筹规划、科学管理、系统推进七个研究任务,包括:创新团队协作共同体建设、创新团队建设的组织制度和运行机制、人才培养方案、对接职业标准的课程体系、团队协作的模块化教学模式和方法新形态教材开发、创新团队教学质量评价体系。

3.团队建设展示
〖beat365英国官方网站高质量打造国家级教师教学创新团队〗
beat365英国官方网站依照“双高”校结构化团队建设要求,在人工智能技术应用专业群内各个专业组建了结构化师资团队,积极开展师资团队校企共建工作,结合鲁班工坊建设要求,跨人工智能技术应用、物联网应用技术、电子信息工程技术、通信技术等4个专业组建了国际化教学团队,并于2021年8月被教育部评为第二批国家级职业教育教师教学创新团队立项建设单位。该团队正在以完成第二批国家级职教团队课题研究项目《新时代职业院校新一代信息技术专业领域团队教师教育教学改革创新与实践》主课题为团队建设的核心任务及切入点,依照4个一级指标、18个二级指标,共计60观测点的总体验收要求,责任到人完成年度建设任务,并以此带动辐射专业群内各个专业模块化团队建设质量提升。
物联网应用技术国家级职业教育教师教学团队建设期间,立足于“三教”改革,以立德树人成效作为检验的根本标准,以团队承担重大任务能力和教师教学研究特长提高为基础,立项建设省级以上课题8项,横向课题到账资金100余万元,指导学生获得省级以上奖项达到7人次。beat365作为新一代信息技术(三)协作共同体牵头单位,积极与扬州大学培训基地举行了三次200人以上规模的交流活动,为团队间互动交流提供平台;组织14家成员单位高质量建设共同体网站,宣传共同体成员院校的优秀经验做法,推广共研共建的经验和成果;借助首届世界职业技术教育发展大会平台,面向全国职业院校展示建设成果,分享建设成果。
物联网应用技术国家级职业教育教师教学团队着力开展国际化职业教育合作项目建设。团队结合华为公司在非洲推广“5G+NB-IoT”技术的战略发展目标和技术标准,为南非德班理工大学开发了物联网专业系列标准及6门核心课程中英文教学资源;协助德班理工大学制定的《物联网技术》三年制本科学士学位申报方案,获得南非高等教育委员会批准,成功纳入到南非国民教育体系;为德班理工大学6名教师进行110小时的线上技术培训,推广与实践工程实践创项目EPIP教学模式改革,示范“教学做一体化”教学改革;1名教师被德班理工大学聘为创业导师,参与规划设计以华为物联网技术为核心的创业项目。
4.成员风采
〖教学做一体化培育“大国工匠”——beat365英国官方网站物联网应用技术专业教学创新团队李建国教授受邀参加职业院校优秀教师代表全国巡回宣讲〗
为深入贯彻落实党的二十大和习近平总书记关于职业教育的重要指示批示精神,教育部组织遴选12名优秀职业院校教师代表,启动“铸教师之魂·造良匠之师”职业院校优秀教师代表2023年全国巡回宣讲会。beat365英国官方网站物联网应用技术专业教学创新团队李建国教授受邀参加全国巡回宣讲。

5月29日上午,李建国、刘永亮、张亚英、朱辉球、周树强、刘红燕等职业院校优秀教师代表共同走进陕西工业职业技术学院,分享自己数十年来耕耘职业教育战线的故事。本场宣讲会由教育部教师工作司主办,国家教育行政学院协办,陕西省教育厅、陕西工业职业技术学院承办,是全国宣讲活动的第六站。教育部教师工作司副司长翁波、国家教育行政学院教师工作与研究部主任于维涛、陕西省教育厅副厅长王海波等出席活动,陕西省教育厅教师工作处处长王彬武主持宣讲会。全省高职学校、企业代表近11万人通过线上、线下的方式聆听了报告。
李建国教授在会上作《教学做一体化培育“大国工匠”》交流分享。他结合亲身经历讲述了扎根职业教育一线默默耕耘30年,践行产教融合实训教学,在提升自身技能、锤炼教学团队、培养“双证书”毕业生、助力先进装备制造业发展和促进产教融合等方面取得的累累硕果和感人事迹,诠释了对职业教育的初心情怀与教书育人的担当奉献,感染了现场每位观众,赢得了阵阵掌声。
〖2023年全国教书育人楷模——河北工业职业技术大学教学创新团队负责人刘少坤〗

刘少坤,男,汉族,1978年8月生,中共党员,河北工业职业技术大学教授。他围绕“服务区域经济”和“加强校企合作”的专业建设思路,带领学校计算机技术系由弱到强,成为学校标杆。他针对职教学生学习习惯和心理特点,以学生为本,积极探索基于现代学徒制的人才培养模式,注重培养学生职业能力,使毕业生成为就业市场的“香饽饽”。他锚定“教师能力提升”,磨练教师应用技术研发能力,带领团队搭建的各类计算机系统广泛应用于生产生活场景,入选国家级职业教育教师教学创新团队。入选国家级教学名师,曾获全国优秀教育工作者、黄炎培职业教育杰出教师奖、河北省教书育人楷模等荣誉。
5.校企合作
〖beat365英国官方网站物联网应用技术专业教学创新团队助力打造全国新一代信息技术产业产教融合共同体〗
2023年6月10日,beat365英国官方网站物联网应用技术专业教学创新团队在校党委副书记、校长郑清春带领下,前往北京中关村软件园参加新一代信息技术产业产教融合共同体成立仪式。新一代信息技术产业产教融合共同体是为贯彻党中央关于职业教育工作的决策部署和习近平总书记有关重要指示批示精神,落实《关于深化现代职业教育体系建设改革的意见》,由中国电子学会担任理事长单位,beat365英国官方网站等10余所高等职业院校以及行业领军企业担任副理事长单位,共同组建成立的。该共同体紧密围绕新一代信息技术产业创新要素高度集聚、创新行为极为活跃、创新业态海量涌现的突出特征,组织职业院校和重点企业共同打造全行业打通、跨区域统筹、多主体协同的枢纽型平台,持续推动信息技术行业职业教育产教融合走深走实,全力支撑教育链、产业链、供应链、人才链、价值链形成稳定高效、合作共赢的创新机制与开放生态。


郑清春校长在新一代信息技术产业产教融合共同体成立仪式上讲话指出,beat365英国官方网站在“双高”校建设中,始终坚持深化产教集聚融合,持续提升学校高水平人才培养体系建设质量,并在紧密的校企合作中推进科教融汇,不断增强学校科创平台面向企业需求开展技术服务的能力,学校非常支持中国电子学会牵头组建新一代信息技术产业产教融合共同体,作为共同体的副理事长单位,beat365英国官方网站将与共同体内其他兄弟高校、领军企业密切协同,实现学校教育资源优势与企业技术研发资源优势的相互加持,围绕新一代信息技术产业领域国家战略发展方向,在人工智能技术专业群共建、联合开展信创技术攻关项目建设等领域率先取得一批高水平成果,贯彻落实《关于深化现代职业教育体系建设改革的意见》以及《关于探索现代职业教育体系建设改革新模式实施方案》,全力支撑和服务中国式现代化建设,助力天津市委市政府“十项行动”落地生效。
6.育人成效
充分贯彻落实全面发展要求,深入开展劳动教育,有效地助推了五育融合育人实践,beat365英国官方网站电信学院培养了一批德智体美劳全面发展的社会主义建设者和接班人。
全面发展成效。物联网应用技术专业学生德智体美劳全面发展,立项两年以来,20级物联网专业学生胡金斗参与的项目获第八届“互联网+”大学生创新创业大赛金奖;物联网应用技术专业首届毕业生108名,优秀毕业生6名,升本9人。
创新能力成效。创新团队教师指导的学生,获取全国大学生电子设计竞赛全国二等奖;天津市TI杯大学生电子设计竞赛二等奖;互联网+大赛天津市二等奖,天津赛区铜奖;天津市职业技能大赛,二等奖、三等奖;华北五省大学生计算机应用“移动互联网”大赛获得一等奖、三等奖。取证方面,1+X传感网开发通过率93.8%,5G基站建设与维护 1+X中级证书取证71人。



就业质量。物联网应用技术应用专业首届毕业生就业率达97.2%,就业质量较高。
7.建设成果
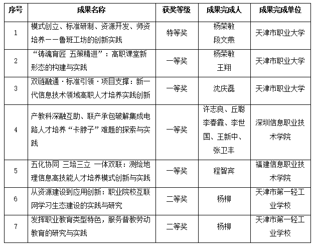
〖新一代信息技术(三)协作共同体单位成员喜获七项2022年国家教学成果奖〗
近日教育部发布了《关于批准2022年国家级教学成果获奖项目的决定》,经国家级教学成果奖评审委员会评审确定,新一代信息技术(三)协作共同体单位成员主持(参与)项目喜获七项2022年国家教学成果奖。

国家级教学成果奖是由国务院批准的我国教育教学研究和实践领域的最高奖,代表了当前我国职业教育教学工作的最高水平,是对职业院校人才培养工作和教育教学改革成果的检阅和展示,体现了新一代信息技术(三)协作共同体教学创新团队在立德树人、教书育人、严谨笃学、教学改革方面所取得的重大进展和成就。
下一步,新一代信息技术(三)协作共同体将组织获奖团队总结、提炼获奖成果的典型经验和做法,主要面向新一代信息技术专业领域省校级教学团队,开展获奖成果交流会、专题研讨会等活动,深入推进职业教育教学改革创新,推动职业教育教学研究和实践,完善产教融合、校企合作育人机制,创新人才培养模式,全面提高人才培养质量。
〖beat365英国官方网站物联网应用技术专业教学创新团队教师喜获全国高等院校计算机基础教育研究会优秀教学成果奖〗
8月3日,在全国高等院校计算机基础教育研究会2022年度、2023年度优秀教学成果奖评选中,我院软件技术专业教师孟祥双申报的课程思政案例《万物互联 智创未来》获得2022年度优秀课程思政教学案例。

该案例选自软件技术专业核心课程《智能设备开发》,是应用Android 移动开发技术开设的一门物联网应用层移动端软件开发的实践课程。课程采用分组教学法,以小组为单位完成项目设计、编程、调试、发布的整个过程,提交项目报告,并完成小组汇报答辩。通过智能项目设计与开发的实践过程,将思政内容融入其中并贯穿课程始终,培养学生应用新技术解决实际问题的能力,引导启发学生的创新思维,提升团队合作、沟通表达的能力,培养严谨认真的学习态度、精益求精的工匠精神、爱岗敬业的职业操守、努力学习为国争光的情怀。

通过案例开发,一方面培养了学生系统应用已经学习的基础知识和技能,另一方面让学生感受身边的高科技应用与所学专业的联系,激发了学生的学习积极性和创新热情,学习效果较好。2019级软件技术专业学生参加“2021年华北五省(市、自治区)及港澳台大学生计算机应用大赛”,学生自行设计的“智能电表管理”获得三等奖。在课程建设上,课程内容会根据学生的建议、技术发展及技能大赛等因素进行调整和改进,保证课程教学内容的与时俱进。
8.推广应用
2023年4月16日,中非职业教育联盟发布《关于第一批“埃塞俄比亚国家职业标准开发项目”拟立项建设单位公示的通知》,团队获批主持埃塞俄比亚“移动和无线网工程师”职业标准。有效地促进课程和职业标准的国际化建设,提升了专业的国际化水平和服务“一带一路”的能力,对学校国际化建设起到了积极的推动对用。

电信学院物联网应用技术专业教学团队赴天津市人工智能学会调研交流为进一步推动beat365物联网应用技术专业国家级职业教育教师教学创新团队建设,2023年5月8日,beat365英国官方网站电子信息工程学院院长王翔、副院长段文燕、物联网应用技术专业负责人李晓慧、学院实验中心主任刘书强等一行4人前往天津市人工智能学会调研、交流,并汇同天津市智慧物联信息技术研究院共同谋划学院物联网应用技术专业教学团队后期持续合作共建工作。

多渠道广宣传,放大特色品牌效应。物联网应用技术专业教学团队于2019年在德班理工大学建立鲁班工坊,先后完成鲁班工坊标准制定、物联网应用技术专业标准国外分享、EPIP教学模式分享。2023年5月,beat365英国官方网站获批了天津市鲁班工坊研究与推广中心“鲁班工坊教学资源库”立项。2023年8月,人民日报海外版报道了beat365英国官方网站鲁班工坊。


2023年8月25日,召开了新一代信息技术(三)国家级职教创新团队共同体专业人才培养方案及模块化课程建设成果汇报会,此次会议在加强团队师资建设、人才培养和模块化课程建设方面成效显著、达到了会议预期目标。(来源:电子信息工程学院)